服务
协调
自律
维权
监督
管理
登录
登录
网站首页
信息公开
通知公告
协会动态
会员管理
会员服务
党建工作
分支机构
健康管理
政策法规
网站首页
信息公开
协会简介
协会章程
理事会
会费标准及暂行方法
分支机构管理办法
通知公告
培训通知
会议通知
其他通知
公示信息
其他公告
协会动态
协会动态
大事记
会员管理
申请入会
会员登记
会员档案
信用管理
会员服务
信用建设
会员动态
咨询建议
党建工作
政策法规
学习园地
党建活动
分支机构
分支机构介绍
分支机构动态
健康管理
专家委员会
行业联盟
健康科普
适宜技术
政策法规
政策法规
行业规范
国家标准与卫生行业标准
指南与共识
网站首页
/
通知公告
/
培训通知
/
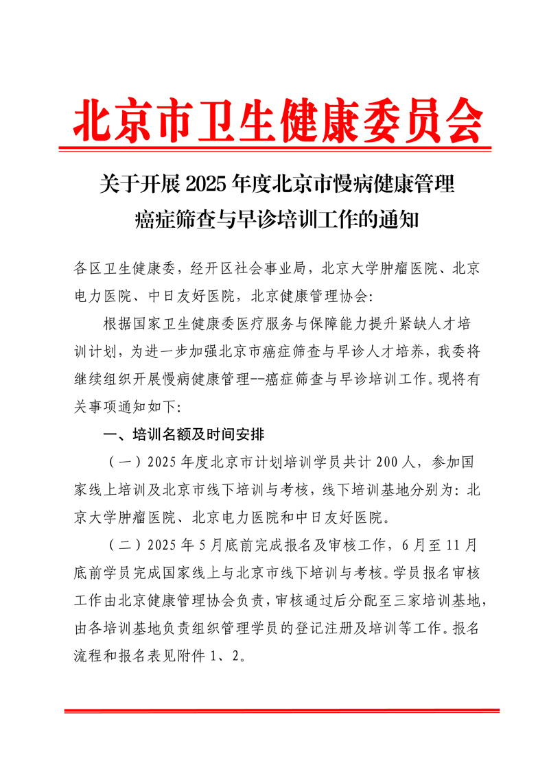
关于开展2025年度北京市慢病健康管理癌症筛查与早诊培训工作的通知
培训通知
会议通知
其他通知
公示信息
其他公告
通知公告
NOTICE
培训通知
会议通知
其他通知
公示信息
其他公告
关于开展2025年度北京市慢病健康管理癌症筛查与早诊培训工作的通知
发布时间:2025年4月11日